A�adir esta p�gina a mis balizas Ver mis balizas
mapas, redes y sincronizaciones como metáfora del pensamiento artístico
  english translation castellano mail
buscar generar mapa
introducción | desarrollo | conclusiones | fuentes
relaciones
  ideólogos
James Lovelock
cabecera: hipótesis gaia nav. por cabeceras otras cabeceras
navegar por ideas otras ideas
cssheader=[mhead1] header=[gaia.gif] cssbody=[mbody1] body=[<br><em>05/12/2005 23:54</em>]

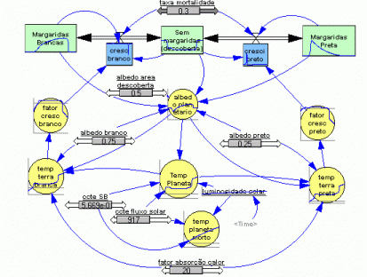
Hipótesis Gaia: La HG fue formulada por el químico británico James Lovelock y la microbióloga norteamericana Lynn Margulis, en 1969. El nombre de la diosa griega de la Tierra fue utilizado para describir a la tierra como un sistema autorregulado. Según esta hipótesis, la biosfera y la atmósfera han interaccionado desde la aparición de las primeras formas de vida anaeróbica. Por lo tanto, no es un tipo de atmósfera particular el que ha dado origen a la vida, como se creía, sino más bien la vida incipiente ha ido modificando la atmósfera de modo que esos cambios, a su vez, han permitido el desarrollo de otras formas de vida aeróbica. De modo que se puede pensar que existen mecanismos cibernéticos de autoregulación entre la atmósfera y la biosfera, y ambos constituyen un único sistema que se autorregula. link



IDEAS EN ESTA CABECERA:

  Gaia como espejo para ver el mundo
  Evolución o creación


Fecha de modificaci�n: 31/12/2005 01:30
Fecha de creaci�n: 17/10/2005 02:08
Generar diagrama a partir de este elemento
Vista de impresi�n
cabecera 14 de 21  atrás pág.1
Creative Commons License Esta obra pertenece a Celia Gradín bajo una licencia de Creative Commons salvo los documentos citados que son propiedad de sus autores.